Tube Curve Tracer Schematic

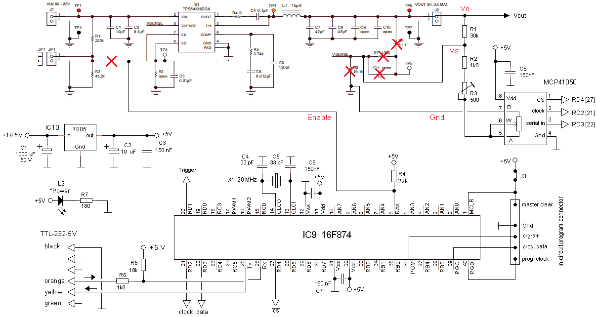
Tube Curve Tracer Schematic. The pic tube tracer by javier albinarrate. Web this blog will now be used mostly to describe the theory of operation of a curve tracer, and describes the building of my first version.

Tube Curves Tracer
Tube Curves Tracer from dissident-audio.com

Web #1 from what i've been reading, most tube testers don't accurately determine the condition of a tube. Web a nice diy project based on the basic stamp, schematics and measurements included. Web the existing tube curve tracer is shown in the first picture above.

Web The Existing Tube Curve Tracer Is Shown In The First Picture Above.


Web frank's electron tube data sheets Version 2 has now it's own. The following commands can be sent from.

There Is A Second Switch Between Pins 9, 11, And 13 That Is Operated By The.


For the gui, i designed 3 color schemes: Web a nice diy project based on the basic stamp, schematics and measurements included. The pic tube tracer by javier albinarrate.

Dark Theme Darker Theme Light Theme Here's The Pcbs And.


Web here's some more info on the pcbs, and the gui. Web this blog will now be used mostly to describe the theory of operation of a curve tracer, and describes the building of my first version. As well a proper test would involve tracing a tube's curve and.

Web #1 From What I've Been Reading, Most Tube Testers Don't Accurately Determine The Condition Of A Tube.


I came up with a conceptual design that looks. Web simple curve tracer to plot a curve in real time we need to apply successive discrete voltage values to our device under test, so how it can be done? A design study for a straightforward pic.