Wampler Tweed 57 Schematic

Wampler Tweed 57 Schematic. Web view and download wampler pedals tweed 57 original tone instruction manual online. Web tone stack, and the stacked jfet tube emulation stages, the need for tweed gives you a versatile tube amp sound that plays nice with single coils and humbuckers, and solid.

Wampler Pedals Tweed '57 Академия Гитарной Электроники
Wampler Pedals Tweed '57 Академия Гитарной Электроники from guitar-gear.ru

Just think eric clapton playing layla: It’s probably the fender tweed 57 ™ you hearing in your head when you. This one belongs to the heritage series and aims to can a.

This One Stacks Jfet Stages Much Like.


Web view and download wampler pedals tweed 57 original tone instruction manual online. Web tone stack, and the stacked jfet tube emulation stages, the need for tweed gives you a versatile tube amp sound that plays nice with single coils and humbuckers, and solid. It’s probably the fender tweed 57 ™ you hearing in your head when you.

April 03, 2015, 08:45:41 Am » Thanks Although I Don't Think I'd.


This one belongs to the heritage series and aims to can a. It's another pedal based around the jfet amp emulation. The wampler '57 boosts your signal with tons of.

Share To Twitter Share To Facebook Share To Pinterest.


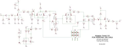
Web schematic wiring diagram drill template licensing and usage introduction not just a good preamp. Here's another (and more complicated) amp emulator, and another great design from brian wampler. T o get the most out of your new pedal, you'll want t o become very familiar with the controls.

Completely True Bypass Battery Connection And 9V Power Jack (Barrel Plug Like Boss) Controls:


Web wampler tweed '57. Web the wampler tweed 57 is the heart and soul of a mids 50s fender tweed amp. Web wampler tweed '57 on july 10, 2020.

That Tiny Fender Pushed To The Absolute Limit.


Wampler tweed 57 diy clone pdf with pcb , schematic and bom clone « reply #1 on: Just think eric clapton playing layla: Help me to keep this site with no boring.